湛江市第四人民医院
网站首页
医院概况
医院简介
先进设备
医院文化
医院荣誉
组织机构
院办公室
医务科
门诊部
护理部
人事科
院感办
科教科
财务科
医保物价办
总务科
信息科
设备科
工会
医院资讯
医院动态
政声传递
医院公告
媒体报道
财务信息
环保信息
科室介绍
党群建设
党建工作
学习园地
群团活动
纪检监察
专家团队
活动培训
特色活动
培训学习
保健养生
您的位置:
首页
>
医院资讯
医院资讯
医院动态
政声传递
医院公告
媒体报道
财务信息
环保信息
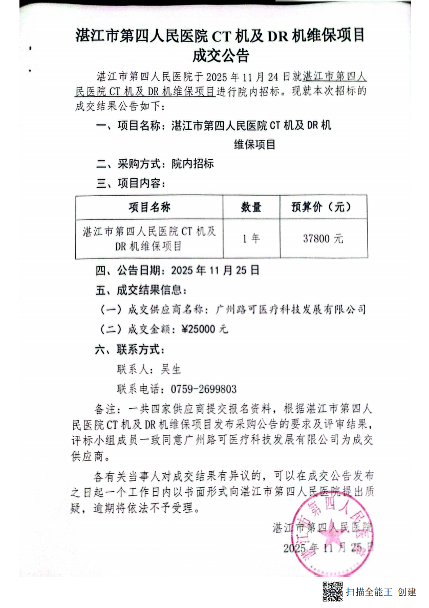
湛江市第四人民医院CT机及DR机维保项目成交公告
发布日期:2025-11-25 浏览次数:196
↑回顶部↑